Let λ1, ..., λn be the eigenvalues of a matrix A ∈ Cn×n. The spectral radius of A is defined as
The spectral radius can be thought of as an infimum of all norms of a matrix. Indeed, on the one hand, for every natural matrix norm; and on the other hand, Gelfand's formula states that . Both of these results are shown below.
However, the spectral radius does not necessarily satisfy for arbitrary vectors . To see why, let be arbitrary and consider the matrix
The spectral radius is then defined as the supremum of the magnitudes of the elements of the spectrum:
Gelfand's formula, also known as the spectral radius formula, also holds for bounded linear operators: letting denote the operator norm, we have
A bounded operator (on a complex Hilbert space) is called a spectraloid operator if its spectral radius coincides with its numerical radius. An example of such an operator is a normal operator.
Graphs
The spectral radius of a finite graph is defined to be the spectral radius of its adjacency matrix.
This definition extends to the case of infinite graphs with bounded degrees of vertices (i.e. there exists some real number C such that the degree of every vertex of the graph is smaller than C). In this case, for the graph G define:
Let γ be the adjacency operator of G:
The spectral radius of G is defined to be the spectral radius of the bounded linear operator γ.
Upper bounds
Upper bounds on the spectral radius of a matrix
The following proposition gives simple yet useful upper bounds on the spectral radius of a matrix.
For real-valued matrices the inequality holds in particular, where denotes the spectral norm. In the case
where is symmetric, this inequality is tight:
Theorem. Let be symmetric, i.e., Then it holds that
Proof
Let be the eigenpairs of A. Due to the symmetry of A,
all and are real-valued and the eigenvectors are orthonormal.
By the definition of the spectral norm, there exists an with
such that Since the eigenvectors form a basis
of there exists
factors such that which implies that
From the orthonormality of the eigenvectors it follows that
and
Since is chosen such that it maximizes while satisfying the values of must be such that they maximize while satisfying This is achieved by setting for and otherwise, yielding a value of
Power sequence
The spectral radius is closely related to the behavior of the convergence of the power sequence of a matrix; namely as shown by the following theorem.
Theorem. Let A ∈ Cn×n with spectral radius ρ(A). Then ρ(A) < 1 if and only if
On the other hand, if ρ(A) > 1, . The statement holds for any choice of matrix norm on Cn×n.
Proof
Assume that goes to zero as goes to infinity. We will show that ρ(A) < 1. Let (v, λ) be an eigenvector-eigenvalue pair for A. Since Akv = λkv, we have
Since v ≠ 0 by hypothesis, we must have
which implies . Since this must be true for any eigenvalue , we can conclude that ρ(A) < 1.
Now, assume the radius of A is less than 1. From the Jordan normal form theorem, we know that for all A ∈ Cn×n, there exist V, J ∈ Cn×n with V non-singular and J block diagonal such that:
with
where
It is easy to see that
and, since J is block-diagonal,
Now, a standard result on the k-power of an Jordan block states that, for :
Thus, if then for all i. Hence for all i we have:
which implies
Therefore,
On the other side, if , there is at least one element in J that does not remain bounded as k increases, thereby proving the second part of the statement.
Gelfand's formula
Gelfand's formula, named after Israel Gelfand, gives the spectral radius as a limit of matrix norms.
Moreover, in the case of a consistent matrix norm approaches from above (indeed, in that case for all ).
Proof
For any ε > 0, let us define the two following matrices:
Thus,
We start by applying the previous theorem on limits of power sequences to A+:
This shows the existence of N+ ∈ N such that, for all k ≥ N+,
Therefore,
Similarly, the theorem on power sequences implies that is not bounded and that there exists N− ∈ N such that, for all k ≥ N−,
Therefore,
Let N = max{N+, N−}. Then,
that is,
This concludes the proof.
Corollary
Gelfand's formula yields a bound on the spectral radius of a product of commuting matrices: if are matrices that all commute, then
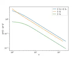
Numerical example
The convergence of all 3 matrix norms to the spectral radius.
Consider the matrix
whose eigenvalues are 5, 10, 10; by definition, ρ(A) = 10. In the following table, the values of for the four most used norms are listed versus several increasing values of k (note that, due to the particular form of this matrix,):
Notes and references
^Gradshteĭn, I. S. (1980). Table of integrals, series, and products. I. M. Ryzhik, Alan Jeffrey (Corr. and enl. ed.). New York: Academic Press. ISBN 0-12-294760-6. OCLC5892996.