Solaris (synchrotron)

Part of SOLARIS beamline

SOLARIS is a synchrotron light source in the city of Kraków in Poland. It is the only one facility of its kind in Central-Eastern Europe. Built in 2015, under the auspices of the Jagiellonian University, it is located on the Campus of the 600th Anniversary of the Jagiellonian University Revival, in the southern part of the city. It is the central facility of the National Synchrotron Radiation Centre SOLARIS (Polish: Narodowe Centrum Promieniowania Synchrotronowego SOLARIS).[1]

The National Synchrotron Radiation Center SOLARIS was built between 2011 and 2014. The investment was co-financed by the European Union with funds from the European Regional Development Fund, as part of the Innovative Economy Operational Program for 2007–2013.

The SOLARIS synchrotron began operation with two beamlines (PIRX [PEEM/XAS] with two end-stations, and URANOS [UARPES] with one end-station). Ultimately, however, the experimental hall of the Kraków accelerator will house dozens of them. In total, the beamlines will be fitted with about twenty end-stations.[2]

The facility is named after the title of a novel by Polish science fiction writer Stanislaw Lem, who lived and worked in Kraków.[3]

On March 1, 2019, at the First Congress of the Cryomicroscopy Consortium, a body gathering specialists in structural biology from all over Poland, an official decision was made to open the National Center for Electron Cryomicroscopy at SOLARIS. The heart of the Cryomicroscopy Center consists of two cryomicroscopes of the latest generation which, due to their high resolution and measurement method, revolutionize structural biology.

Research

The SOLARIS Center is open for all interested scientists, both from Poland and abroad. Calls for proposals are announced twice a year (in spring and autumn). The access to the infrastructure for scientists is free of charge.[4]

Beamlines

There are several beamlines.[5][6]

Active beamlines

  • PIRX (previously XAS) is a bending-magnet-based beamline dedicated to microscopy and spectroscopy in the soft X-ray energy range. The beamline is designed to study chemical and electronic, structural and magnetic properties by means of X-ray absorption spectroscopy (XAS), X-ray natural linear dichroism (XNLD) and X-ray magnetic circular dichroism (XMCD), X-ray magnetic linear dichroism (XMLD), respectively. It is suitable for probing element-specific properties of surfaces, interfaces, thin films and nanomaterials. The available photon energy range (200–2000 eV) covers the absorption K edges for light elements, from carbon to silicon, L edges of elements with atomic number Z between 20 and 40, including 3d elements, and also M edges of many heavier atoms, including 4f elements. The experimental station is a universal station for XAS.

The station is available for user experiments in different sample environments and focusing conditions. Users can apply for beamtime with the XAS end station. In order to prepare for their experiment, users are asked to look at the end stations' webpages.

  • URANOS (previously UARPES) - Ultra angle-resolved photoemission spectroscopy beamline allows for measurements of fundamental quantities, i.e. the energy and the momentum, describing a photoelectron state in the space outside the solid sample.

If a spin selector is used additionally, a complete set of quantum numbers for the electron may be obtained. Then, within a so-called sudden approximation, the electron energy, momentum and spin measured over the sample surface may be related, to binding energy, quasimomentum, and spin, that the electron had in the solid before the photoelectric event took place. Thus the electronic band structure of the studied solid is obtained experimentally. Beside this simple picture ARPES gives also detailed insights into complex electron – electron and electron – lattice interactions in the solid.

The importance of the ARPES technique for contemporary science and technology is widely recognized. Dedicated ARPES beamlines exist at almost all synchrotron radiation centers worldwide.

Applications: Many recent advances in materials science have been enabled by better understanding of the electronic structure of complex systems, gained due to ARPES studies. Examples include advances in fields such as: high temperature superconductivity, topological insulators, graphene physics.

Beamlines under construction

  • ASTRA (previously SOLABS)  - an X-ray absorption spectroscopy beamline, whose synchrotron light source will be a bending magnet. The beamline will deliver photons within a broad energy range, allowing measurements to be conducted at the absorption edges of many elements. Applications: The endstation will be intended for materials research of both a basic and applied nature.
  • SOLCRYS - a wiggler-based high-energy X-ray beamline (up to 25 keV) for structural studies. Applications: in structural studies (biological, macromolecular, pharmaceutical, crystalline materials, etc.) also performed under extreme conditions (high pressure, temperature).
  • CIRI (previously SOLAIR) - a beamline for infrared absorption microscopy with imaging. The source of radiation is a bending magnet. The beamline will have two end stations: a Fourier-transform infrared spectroscopy microscope and a microscope for nano-infrared spectroscopy coupled with atomic force microscopy and scanning near-field microscopy (AFM-SNOM-FTIR imaging). Application: in biomedicine, nanotechnology, environmental sciences and many other fields. The planned research will allow, among other things, to direct the synthesis of potential drugs and their design.
  • POLYX - a beamline which will enable high-resolution multi-modal imaging in the hard X-ray range. The source of radiation is a bending magnet. Techniques available will be: X-ray fluorescence microanalysis (micro-XRF), X-ray absorption threshold spectroscopy (micro-XAFS) and computed micro-tomography (micro-CT). Application: testing new solutions for X-ray optics and detectors, testing low-absorbing samples, e.g. biological materials, obtaining depth information about elemental decomposition, morphological studies of objects, three-dimensional imaging of the local atomic structure, etc.
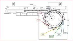
SOLARIS synchrotron scheme 2023
SOLARIS synchrotron scheme with working beamlines 2023

Parameters

The SOLARIS storage ring main parameters:[7]

  • Energy: 1.5 GeV
  • Max. current: 500 mA
  • Circumference: 96 m
  • Main RF frequency: 99,93 MHz
  • Max. number of circulating bunches: 32
  • Horizontal emittance (without insertion devices): 6 nm rad
  • Coupling: 1%
  • Tune Qx, Qy: 11.22; 3.15
  • Natural chromaticity ξx, ξy: -22.96, -17.14
  • Corrected chromaticity ξx, ξy: +1, +1
  • Electron beam size (straight section center) σx, σy: 184 μm, 13 μm
  • Electron beam size (dipole center) σx, σy: 44 μm, 30 μm
  • Max. number of insertion devices: 10
  • Momentum compaction: 3.055 x 10-3
  • Total lifetime of electrons: 13 h

References

  1. ^ Synchrotron SOLARIS official website
  2. ^ "Beamlines". Synchrotron SOLARIS -official website.
  3. ^ "Cyclotron and Solaris", welcometo.pl, March 22, 2017
  4. ^ "Research". Synchrotron SOLARIS - official website.
  5. ^ "Beamlines". Synchrotron SOLARIS-official website.
  6. ^ "SOLARIS leaflet". Synchrotron SOLARIS - official website.
  7. ^ "Storage ring". Synchrotron SOLARIS - official website.