München/Adressen/Problemfälle
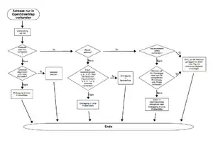
Nachfolgend Vorschläge zum Umgang mit Abweichungen zwischen den Daten in OpenStreetMap und dem Datensatz des GeodatenService der Stadt München. Die beiden unten dargestellten Flussdiagramm wurden als odg-Datei erstellt und dann in eine png-Datei umgewandelt. Der Link zur jeweiligen odg-Datei für erforderliche Änderungen findet sich neben dem jeweiligen Bild.
Erläuterungen:
- "Eintragung in Ignorierliste" bezieht sich auf die Webseite https://osm.strubbl.de/adressenvergleich-muenchen/table.html; dort findet sich die Ignorierliste und es gibt Links für das Hinzufügen eines OSM-Elements zu dieser Liste (erfordert einen Codeberg-Account oder alternativ per Direktnachricht auf OSM.org an Strubbl).
- "Eintragung in Liste Problemfälle" bezieht sich auf die Wiki-Seite München/HausnummernProblemfälle, die von 2013 bis 2017 schon genutzt wurde und nun in 2024 reaktiviert wurde. Dort können Problemfälle hinzugefügt werden (erfordert einen Wiki-Account).

File:Flussdiagramm für Adressen, die nur in OpenStreetMap vorhanden sind.odg

File:Flussdiagramm für Adressen, die nur im Datensatz des GeodatenService der Stadt München vorhanden sind.odg