ES:Base de datos

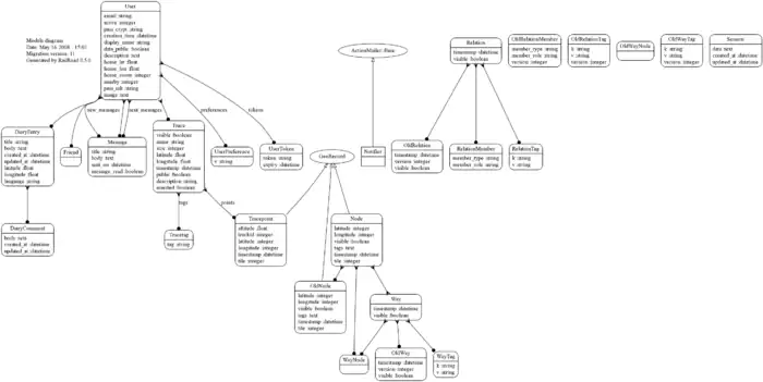
Esquema de la base de datos de Railsport

La base de datos principal es un componente clave de OpenStreetMap, porque obviamente es donde mantenemos nuestros datos.

Debe tenerse en cuenta que ésta no es la única base de datos utilizada para generar mapas. Echa un vistazo a Resumen de componentes para ver otras bases de datos que existen.

Se accede a la base de datos principal para su edición a través de la API. Si deseas obtener información, consulta Databases and data access APIs para múltiples opciones disponibles.

Modelo de datos

La base de datos contiene tablas para cada tipo de Elemento (nodos, caminos, relaciones). De hecho, para cada uno de ellos hay varias tablas: current, history, current_tags, history_tags (actual, historial, etiquetas_actuales, etiquetas_historial). Además, hay tablas para el almacenamiento de conjuntos de cambios, archivos gpx (gpx_files), usuarios, entradas del diario, sesiones, oauth, etc.

Puedes conseguir una visión detallada de las sentencias SQL en Rails port/Database schema.

Las bases de datos en otra parte se estructurarán de manera diferente. Por ejemplo, la mayoría de las aplicaciones sólo necesitan los datos actuales del mapa. Diferentes herramientas OSM utilizan variadas configuraciones de bases de datos (Véase Databases and data access APIs#Database Schemas).

Instancia de servidor de Postgres

OpenStreetMap cambió de MySQL a un servidor PostgreSQL para su página principal el 19 de abril de 2009 [1] que forma parte de rails port. Este se ejecuta en un equipo diferente, al principio en el servidor "katie", luego en Servers/smaug, y el 1 de abril 2012 se migró a un nuevo servidor ramoth que actualmente es el primario y también se cuenta con katla que es el servidor de base de datos secundario.

Estadísticas de la base de datos

Al igual que con todos los servidores tenemos estadísticas munin de smaug.openstreetmap.org (gráficos en tiempo real que muestran el uso de recursos del servidor) como también de ramouth.openstreetmap.org y katla.openstreetmap.org. Véase también Estadísticas.